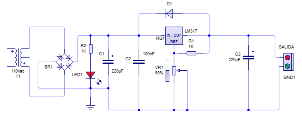
Aqui tenemos el circuito original de la fuente de poder regulable que hemos montado y probado.
Analizemos el diagrama esquemático.
Identificaremos los componentes y su ubicación:
Transformador (T1)
Función: Reduce la tensión de 110 V AC a un voltaje menor y más seguro (por ejemplo, entre 12 V y 15 V AC en el secundario).
Por qué es importante: Trabajar directamente con 110 V AC es peligroso; el transformador te proporciona un nivel de voltaje más manejable para alimentar el resto del circuito.
2. Puente Rectificador (BR1)
Qué hace: Convierte la señal alterna (AC) proveniente del transformador en corriente continua pulsante (DC).
Cómo funciona: Está compuesto por 4 diodos en configuración de puente, de modo que siempre conduzca la parte positiva de la onda hacia la salida DC, generando pulsos positivos.
3. LED Indicador (LED1) y Resistencia (R2 = 1 kΩ)
Objetivo:
El LED indica que el circuito está alimentado (hay voltaje DC tras la rectificación).
La resistencia de 1 kΩ limita la corriente que pasa por el LED para evitar que se queme.
Por qué se pone ahí: Es una forma sencilla de verificar visualmente que la fuente está encendida y funcionando.
4. Capacitor de Filtro Principal (C1 = 220 µF)
Papel en el circuito:
Luego de rectificar, la señal es pulsante. El capacitor C1 se carga y descarga suavemente para “alisar” el rizado,( que el nivel del voltaje se mantenga lo más estable posible), convirtiendo la DC pulsante en una DC más pura.
Importancia: Cuanto mayor sea la capacidad y la calidad del condensador, mejor será el filtrado y menor el “ripple” (ondulación).


5. Capacitores y Protecciones Adicionales
(C2 = 100 nF, D1)
C2 (100 nF): Suele ponerse en paralelo con C1 para filtrar interferencias de alta frecuencia (ruidos o picos rápidos que un condensador grande de 220 µF no filtra tan bien).
D1: Diodo de protección que cuida el regulador (LM317) ante posibles tensiones inversas o descargas de los capacitores que podrían dañarlo. Es como una “válvula de seguridad”.
6. Regulador LM317 + Resistencia (R1 = 1 kΩ) y Potenciómetro (VR1)
LM317: Es un regulador de voltaje ajustable. Permite obtener desde unos 1,25 V hasta un valor cercano al máximo que entre por la patilla IN (menos la caída de voltaje interna del chip).
R1 y VR1: Juntos forman un divisor de tensión que fija el voltaje de salida. El LM317 mantiene unos 1,25 V entre su salida y la patilla de ajuste (ADJ), de modo que variando el potenciómetro, la salida puede subir o bajar.
Por qué es útil: Puedes ajustar la fuente para diferentes voltajes (por ejemplo, 5 V, 9 V, 12 V...), haciéndola muy versátil para probar proyectos electrónicos.
7. Capacitor de Salida (C3 = 220 µF)
Función: Filtra aún más la señal en la salida del LM317, reduciendo el rizado (inestabilidad) final y estabilizando la tensión ante cambios de la carga (lo que tengamos conectado a la salida) (si enciendes o apagas dispositivos, por ejemplo).
Resultado: Mayor estabilidad y menos ruido, protegiendo tus dispositivos electrónicos.
8. Salidas: Terminal + (SALIDA) y Tierra (GND1)
Uso:
Son los conectores finales donde obtienes el voltaje DC (continu0) regulado. El positivo va a tu proyecto/dispositivo, y el negativo es la referencia o tierra común.
Indicadores en la Salida:
A veces se ponen terminales de colores (rojo para positivo, negro o verde para GND) para evitar confusiones.